BT手游_折扣手游_无限内购折扣游戏_安卓软件下载_25游戏助手官网

石器时代觉醒:沉船大冒险第四期起航!

2025-10-25 16:18:26 编辑:互联网

随着周年庆版本的盛大开启,备受玩家期待的「沉船大冒险第四期」再度扬帆起航!

本次更新不仅带来了全新羁绊与图腾调整,还对部分图腾效果进行了调整,为深海探险增添了更多策略深度与新鲜乐趣。无论是老玩家还是新冒险者,都能在这片神秘海域中找到全新的挑战与乐趣!

新羁绊登场,策略组合再升级!

newhanawa.createAdBanner("pczwdadad1s");

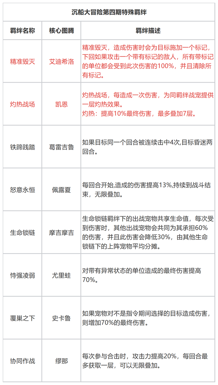
本次更新引入了四大全新羁绊,每个羁绊都拥有独特的战斗风格,为玩家的阵容搭配提供更多可能性,其中【艾迪希洛 - 精准毁灭】和【凯恩 - 灼热战场】羁绊做了效果调整,极致突破、热浪侵袭战场!【葛雷吉鲁 - 铁蹄践踏】和【佩露夏 - 怒意永恒】整装待发,铁骑大军怒火爆发!

部分羁绊暂别舞台经典轮换保持新鲜感

为了保持游戏的长期可玩性,部分羁绊本期暂时下架,包括:帖拉所伊朵 - 愤怒连击;邦奇诺 - 暴虐无情;蒙奇 - 人多势众;鲁比 - 伤口引爆。

这些羁绊未来可能会以全新形态回归,而本期则让玩家专注于体验新机制的独特魅力!

图腾调整:费用与特效优化战斗更灵活

多拉凯(风):从3费上调至4费,并纳入疾速军团葛雷吉鲁(火):从4费上调至5费,并纳入铁蹄践踏。

此外,珍宠家族的图腾特效也将迎来新面貌:

艾迪希洛(珍宠家族)三星特效:【疾速攻击】天赋技能取消冷却时间,攻击系数增加40%。

凯恩(珍宠家族)三星特效:【MP攻击】变为【龙息】,110%的攻击力进行一次远程攻击,攻击的目标数等同于当前羁绊等级总和的一半(最少1个单位,羁绊等级总和一半向下取整)。

本次更新不仅带来了更丰富的羁绊组合,还通过图腾费用调整、特效优化等方式,让战斗策略更加多变。玩家需要重新思考阵容搭配,利用新羁绊的独特效果,在深海冒险中打出更精彩的战术配合!

游戏官网:sqsd.qq.com

《率土之滨》联动汉中勉县文旅 共启【北伐兴汉】新赛季

2天见证新时代游戏研发的速度与潜能 —— TapTap聚光灯48小时GameJam开启报名

我们来到了PUBG全球系列赛现场,见证了新王的诞生

Computex 2025: RTX 5060上市,超125款游戏和应用支持DLSS 4

NVIDIA与微软推进RTX AI PC开发进程

《鸣潮》公开新角色"夏空"PV及战斗演示!

《龙之谷:经典再现》5月29日公测!MC HotDog热狗代言助阵

《Pokémon GO》开启"强大与极致最终章:铁臂全球大挑战"活动

《光遇:双星》动画电影首度公开!将于游戏内限时放映

1

《偃武》荣获第二届"星游奖"二等奖,以数字创新传承中华传统文化

2

《暗黑4》第二部资料片泄露:12月12日或成官宣日期​

3

碍事梨COS作品细节还原!黑丝洞臀裤被丧尸拉掉一半

4

《代号三国:龙起》国产UE5影游“浩浩妈”绝美!性感写真欣赏

5

《艾尔登法环:褪色者版》发售延期:Switch2版推迟至2026年优化性能​

6

《逃离鸭科夫》道具平衡性调整:粑粑食用效果遭削弱​

7

《银河战士Prime 4:超越》画质升级:支持4K/60帧与120帧性能模式​

8

《星之卡比:天空骑士》发售日确认:11月20日登陆Switch 2​

9

​​《逃离鸭科夫》首周销量破百万:Steam在线峰值25万创国产独游纪录​

10

​​M5 MacBook Pro游戏性能实测:《赛博朋克2077》光追帧率飙升290%​

1元钱就能当「股东」,还线下「真实」策划?这款老游戏在密谋什么?

一命到底鏖战9小时《街头篮球》铁壁阵营笑到最后

《DNF手游》70级版本正式上线:官方pc模拟器也来啦!

武侠自走棋+海上搜打撤?逆水寒手游3.0新赛年玩疯了

1

梦幻西游130级平民五开阵容推荐 梦幻西游130级平民性价比五开搭配

2

梦幻西游畅服是走手游路线吗 梦幻西游畅玩服内容介绍

3

梦幻西游畅玩服要点卡吗2025 梦幻西游畅玩服点卡收费一览

4

梦幻西游平民玩家玩什么职业2025 梦幻西游平民玩家职业选择推荐

5

梦幻西游畅服哪个区不需要绿通 梦幻畅玩服不要排队区服推荐

6

梦幻西游畅玩服哪个区比较好进 梦幻西游畅玩服区服推荐2025

7

梦幻西游畅玩服适不适合新人玩 梦幻西游畅玩服新人选择推荐

8

梦幻西游时间服单开怎么玩2025 梦幻西游时间服单开玩法一览

9

梦幻西游时间服和其他服有啥区别 梦幻西游时间服特色区别一览

10

梦幻西游时间服点卡多少钱2025 梦幻西游时间服点卡收费一览

所属合集
一些好玩的生存游戏推荐最新大全
在生存游戏中,你将面临资源管理、环境适应和敌人对抗等挑战。你可以选择探索广阔的开放世界,收集材料,建造庇护所,狩猎动物以获取食物。同时,你还需要警惕恶劣天气和凶猛野兽的威胁。在多人模式中,与其他玩家合作或竞争,体验更加紧张刺激的生存冒险。这些游戏通常具有高度自由度和随机事件,让你每次游玩都有新鲜感。
人气较高的生存游戏最新大全
在生存游戏的世界里,你将面临各种挑战,从寻找食物和水源到建造庇护所,再到抵御野生动物的攻击。你将体验到在荒岛上求生的刺激,或是在末日后的世界中寻找生存的希望。这些游戏让你在极端环境下测试自己的生存技能,学会利用有限的资源,制定策略,以求生存。每个游戏都有其独特的环境和生存机制,让你在探索中不断学习,不断成长。
必玩的生存类联机游戏最新大全
在生存类联机游戏中,你可以体验到与朋友们共同对抗恶劣环境、资源争夺和未知威胁的刺激。你可以探索广阔的地图,收集资源,建造避难所,同时还要警惕其他玩家的攻击。这类游戏强调团队合作和策略规划,让你在紧张刺激的氛围中享受游戏的乐趣。记得,生存游戏的精髓在于适应环境、合理分配资源和与队友的默契配合。
石器时代生存 中文版
石器时代生存 中文版
类型:单机 语言:中文 版本:1.0 大小:13.54 MB
下载游戏

1、安装到电脑(点击下载)

2、安装到手机(扫码下载)

石器时代生存 中文版